"머릿속 정리는 도표, 화살표 순서를 이용하면 편리
draw.io, gliffy, miro 등 무료 다이어그램 순서도 프로그램 소개"
복잡한 머릿속을 정리하는 데는 여러 가지 방식이 사용될 수 있다.
개인적으로 가장 선호하는 머릿속으로 생각을 순서를 정해 보는 것이다.
예전에는 차트를 종이에 그리기도 하고 파워포인트를 이용해 보기도 했다.
파워포인트로 플로우 차트를 그리는 것은 참 투박하다.
그래서 몇 년 전에 쉽게 순서도를 작업하는 프로그램들을 찾았으나 대부분 유료였다.
몇 개월 전에 다시 검색해 보니 좋은 프로그램들이 많았다.
무료 플로우 차트 프로그램들을 정리해 봤다.
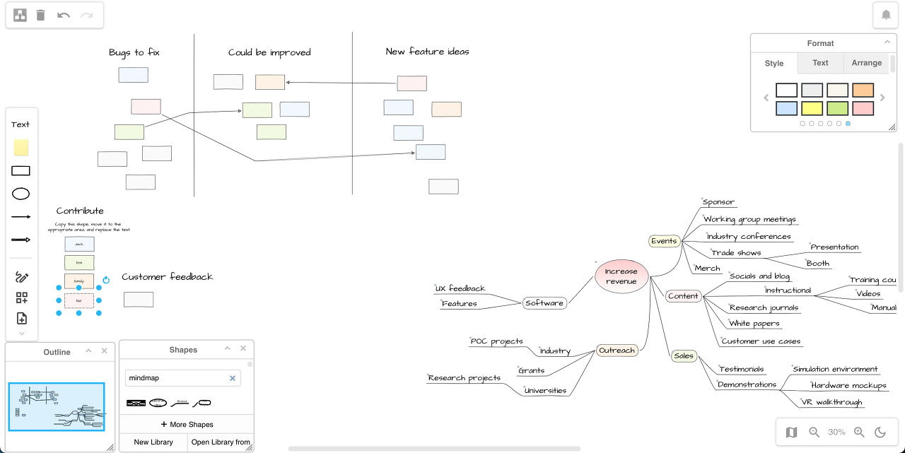
1. diagrams.net ( draw.io )
내가 주로 이용하는 무료 프로그램이다.
간단한 작업으로 괜찮은 퀄리티가 나온다.
작업한 데이터를 구글드라이브, 구글드라이브, 원드라이브, 드롭박스,깃허브, 깃랩 등의 저장하거나 불러올 수 있다.

2. gliffy
회원 가입이 없이 바로 작업해 볼 수 있다.
마음에 들면 가입해도 된다.
물론 무료이다.

3. MIRO
예쁘게 작업해서 공유해 보고 싶다면 MIRO를 이용해 보자.
스티커를 붙이고 순서를 정하는 느낌이다.
MIRO는 내가 만든 플로우차트를 다른 사람과 공유하고 협업을 할 수 있는 장점이 있다.

미로는 무료 사용 및 유료 구독이 있다.
무료는 3개까지 보드를 만들 수 있다.
아기자기한 플로우 차트를 만들고 싶다면 미로를 이용해 보는 것도 괜찮다.

구글드라이브(구글원)와 원드라이브, 드롭박스 무료 용량 및 클라우드 가격 비교표
조플린 ( joplin ) 노트 앱 설치 후기 및 원드라이브 연동
불릿 메모장을 써야 하는 이유 ( 워크플로위 및 다이날리스트 )
'컴퓨터·IT·개발 > 생산성' 카테고리의 다른 글
| 조플린 ( joplin ) 노트의 키보드 주요 단축키 정리 (0) | 2021.08.21 |
|---|---|
| 브레인스토밍에 좋은 무료 마인드맵 프로그램 추천 (0) | 2021.08.21 |
| 한글 hwp, doc, 엑셀 파일 무료로 열고 편집하는 한컴오피스WEB 이용 후기 (0) | 2021.08.08 |
| 조플린 ( joplin ) 노트 앱 설치 후기 및 원드라이브 연동 (0) | 2021.08.07 |
| 삼성 S8 S32A800 4K HDR 모니터 2달 사용 후기 ( 눈 피로 ) (0) | 2021.08.07 |